中国初中英语的学习难度要大很多,难度的突然增大让很多的同学不适应,首要现象就表现为单词难度的增大,老师在开始上课的时候就会首先带同学们听、读课本后的词汇,不仅单词的量变多,而且单词难度也有明显的提升。
开始同学们可能还充满斗志,每天都坚持背诵很多的单词,但是不出一个月同学们的积极性就有明显的下降,越到后面几乎就不背单词,一天拖一天,这样下去最终就会导致同学们的成绩大幅度下滑并且很难补上来,为了不给以后增加女娲补天级别的难度,从现在开始同学们就要坚持每天完成背诵任务,这里老师也给总结了快速记忆单词的方法,比如:fork叉子-pork猪肉-form形成-performance表演-perform表演-platform平台-work工作-folk人们。
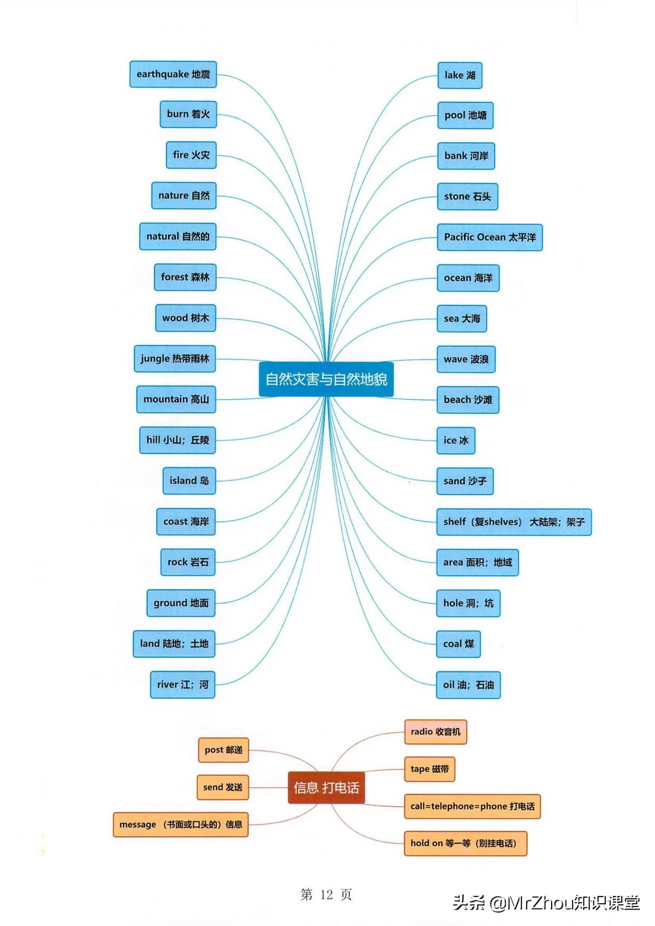
这些内容都是通过思维导图的方式呈现,能很大程度地帮助同学们提升记忆的效率,赶紧开始背诵吧!




















摘自:meiguo.com